当前位置:课程学习>>第五章>>知识讲解>>文本学习>>知识点二

Section 2 Questioning Strategies



I.Thinking

【Case Reflection】

Research conducted by American scholar Stevens found that most questions put forward in class by elementary and middle school teachers in the USA were closed questions. The teachers were not good at designing thought-provoking questions. The ineffectiveness of questions put forward in class was further confirmed in another survey done by British and American scholars: 3 out of 5 questions required memorizing language points, 1 out of 5 was used to monitor the class, only 1 out of 5 aimed to stimulate students to think. However, according to Stevens, “Effective class questioning” is the core of successful and effective teaching in class, which means that if we want to improve our teaching, we have to improve the effectiveness of the questions put forward in class (Guang Ming Daily 2009/3/19) .

What do you think of the report mentioned above? Have you ever noticed what kinds of questions your teachers usually ask in class? Please choose one skill-based course (e.g. Listening, Reading or Intensive Reading) and try to recall the kinds of questions you preferred to answer.

II.The Concept of Effective Questioning

1.Concept

Effective questions can be defined as “ones for which students actively compose a response and thereby become engaged in the learning process” (Chuska, 1995, Wilen, 1991, cited in Paurich, 2002). Effective questioning may stimulate students to make relevant and complete responses, and encourage students to participate in the process (Ur, 1996, cited in Wang, 2002).

2.Criteria

Lu and Wang (2006: 173) stated that effective questions should have the following six features. The first is clarity, which means that students can grasp the key points immediately. The second is value in learning, which indicates that the questions asked should stimulate students to think critically and help their study. The third is interest, which means the questions should be challenging and arouse students' curiosity. The fourth is participation, which means the questions asked should get students involved. The fifth is extension, which means the questions should motivate our students to think creatively. The last is security, which means the questioning should not be threatening. The students should know that, even if they can't answer our questions, they will not be laughed at.

3.Factors

The factors that influence the effectiveness of questions are as follows (ibid.) :

●students' language proficiency;

●students' preference for some types of questions;

●wait-time allowed after a question;

●feedback given to students after they answer the questions; and

●gradation of questions (referring to the different grade of questions, from the easiest to the most difficult) (Wang, 2002) .

III.Types of Questions

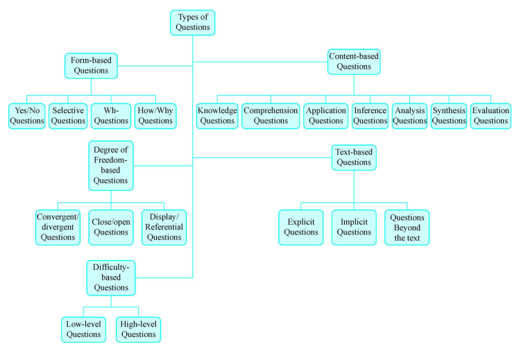
Brown (2001: 165) summarized the classification proposed by Kinsella (1991) and Bloom (1956) . Their classification is mainly based on the content of the question, including the following seven types: knowledge questions, comprehension questions, application questions, inference questions, analysis questions, synthesis questions, evaluation questions.

●Knowledge questions: Eliciting factual answers, testing recall and recognition of information.

Common question words or prompts: Define. Tell. Who? What? Where?

●Comprehension questions: Interpreting, extrapolating.

Common question words or prompts: State in your own words. Explain. Select. Summarize. Match.

●Application questions: Applying information to new situations.

Common question words or prompts: Use the information to solve. Show how. What would result?

●Inference questions: Forming conclusions that are not directly stated in the materials.

Common questions: What conclusions can you draw from ...?

●Analysis questions: Breaking down into parts, relating parts to the whole.

Common question words or prompts: Distinguish. Contrast. What is the relationship between ...?

●Synthesis questions: Combining elements into a new pattern.

Common questions: What would happen if? What would you have done in this situation?

●Evaluation questions: Making a judgment of good or bad, right or wrong, according to some set of criteria, and stating why.

Common question words or prompts: Decide which. Select. Which do you think is more appropriate? (ibid., 166) .

Lu and Wang (2006: 171) classified the questions according to five criteria, namely form, content, degree of freedom, text and difficulty.

Form-based classification distinguishes questions as yes/no questions, selective questions, Wh-questions and how/why questions.

Content-based classification is the same as Brown's (2001) category of “content questions.”

The degree of freedom refers to how free our students are when offering answers. According to the degree of freedom, questions can be categorized into open/closed questions, convergent/divergent questions, display/referential questions. A convergent question is “a question that encourages student responses to converge or focus on a certain theme. It requires a single correct answer” (Richards et al., 2000: 106) . A divergent question is “a question that elicits student responses that vary or diverge. There are often no right or wrong answers with divergent questions” (ibid., 144) . A display question is “a question which is not a real question (i.e. which does not seek information unknown to the teacher) but which serves to elicit language practice” (ibid., 142) . An example of this is “Is this a book? Yes, it's a book.” A referential question is “a question which asks for information which is not known to the teacher, such as “What do you think about animal rights? ” (ibid., 390) .

Another classification is categorizing the question types according to the relationship between the questions and the texts. It includes three types. The first is explicit questions, which means the answer to the questions can be found directly in the text. The second is implicit ones which require our students to infer from the text. The third is questions beyond the text which means the questions require our students to relate to their own experiences and think individually.

Questions can be classified according to their difficulty as well. There are low-level and high-level questions. Low-level questions require students to recall while high-level questions ask students to analyse, evaluate, synthesize and solve problems.

Figure 5-2 is a summary of the classification mentioned above, which is a combination of Brown's (2001) and Lu and Wang's (2006) classifications.

Figure 5-2 Classification of questions

IV.Principles for Questioning

We should stick to the following principles when asking questions in order to improve our teaching:

●We should prepare different types of questions beforehand. Use suitable language to ask questions at appropriate times.

●We should ask questions which are suitable for our students' cognitive levels. The language used should be easy for our students to understand. Knowledge questions, low-level questions, closed questions and convergent questions may be more suitable for young students.

●Questions should stimulate our students' thinking and provide an extension of their knowledge. Thought-provoking questions are more suitable for students at medium levels.

●Questions asked in a class should vary in complexity to include not only low-level questions, closed questions and convergent questions, but also high-level questions, open questions and divergent questions as well.

●We should pay attention to the ratio of each kind of questions. We should not employ too many questions of a single type.

●We should pay attention to the sequence of questions, usually beginning with low-level, closed and convergent questions, then high-level, open and divergent questions.

●We should allow our students wait-time after asking a question. Generally, we should wait for at least three seconds. It was found in a study by Cotton that waiting for three seconds may produce good results, such as longer answers, enhanced memory, more interaction and more questions from students.

●We should offer both cognitive feedback and affective feedback to our students after they answer. Cognitive feedback means restating or summarizing students' answers. Affective feedback means praising students to build their confidence.

●We should take every student into consideration by giving them equal opportunities. We should not only offer opportunities for active, vocal students.

●We should be patient when our students do not provide a satisfactory answer. We can encourage them and offer hints. If they cannot do it at all, we may turn to other students in a very careful manner to maintain the self-esteem of the student.

V.What to Avoid When Asking Questions

Paurich (2002) stated what we should avoid in class:

●Don't ask questions with ambiguous answers or complex answers.

●Don't only accept answers that are the same as yours. Other answers should be encouraged, especially for open questions.

●Don't ask questions casually. Think beforehand and be prepared for the complexity of the whole process.

●Don't offer answers before inquiring. Don't prevent students from completing their answers even if they provide a wrong one. We should acknowledge the right part of the answer that they provided and help them to clarify their points or redirect them.

●Don't use questions as a way to punish or embarrass students. This will not change students' behavior.

Practicing

【Questions】

How many types of questions are mentioned in this section? What are they? What are their respective features?

Among the seven types of questions mentioned above, which types of questions are the most challenging to you? Which are the most difficult for the teacher to prepare?

Recall the questions that one of your teachers asked in class recently. Can those questions be considered “effective questions”?

请同学们继续学习